
Latest News
✦ ++论文ID原名:Proteogenomic analysis reveals non-sma...
2025-11-18 08:58:27
✦ ++论文ID原名:Multi-biome analysis identifies distin...
2025-11-17 08:55:44
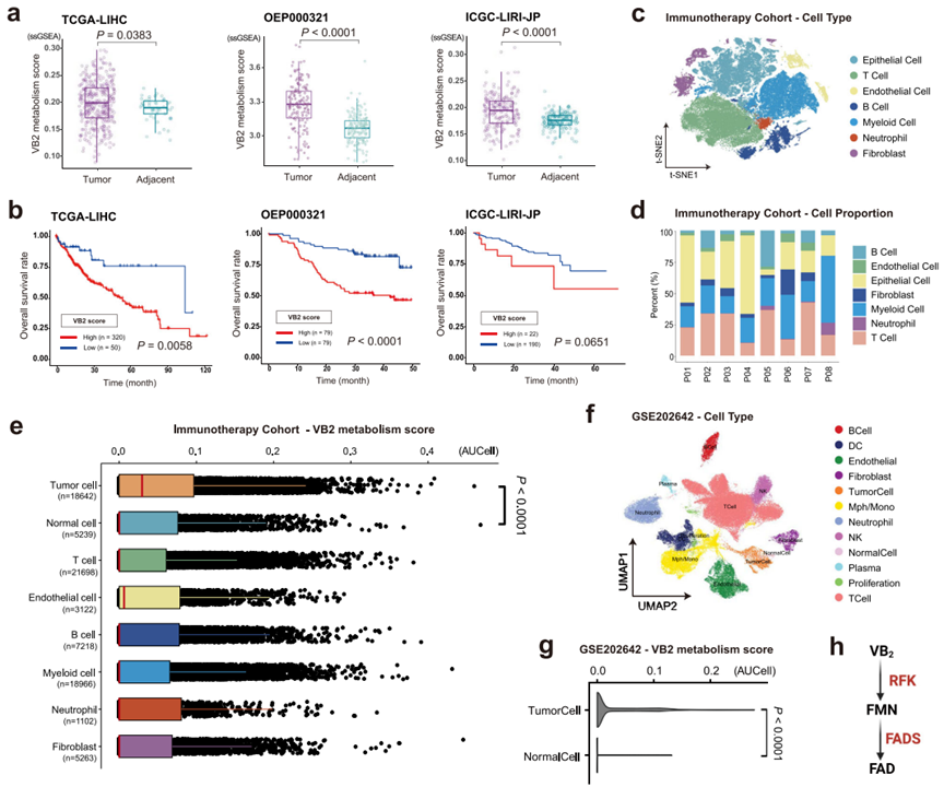
NC |顶尖科研团队首次系统揭示FADS在肝癌铁死亡抵抗与CD8+ T细胞招募抑制中的双重作用10月...
2025-11-14 08:53:33
✦ ++论文ID原名:Microbiome mismatches from microbiota ...
2025-11-13 13:48:26
✦ ++论文ID原名:SCFA biotherapy delays diabetes in hum...
2025-11-12 11:11:33